欢迎访问森狼体育
客服热线: -

森狼体育

2025第十届大觉山半程马拉松

竞赛规程

一、组织机构

技术认证单位:中国田径协会

指导单位:江西省田径运动协会

主办单位:资溪县人民政府、抚州市教育体育局

承办单位:资溪县文化旅游体育局

运营单位:浙江森狼体育发展有限公司

协办单位:资溪县长跑协会

二、比赛日期与时间

2025年5月11日(星期天)上午7:00

三、比赛项目及规模

赛事组别:半程马拉松组(21.0975km)欢乐跑(4km)

赛事规模:半程马拉松组3000人,欢乐跑2000人

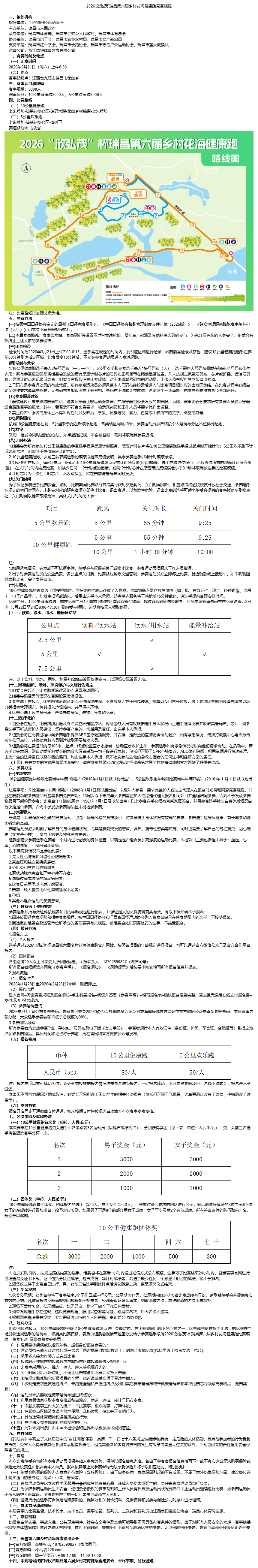
四、比赛路线

(一)半程马拉松

起终点:面包广场

路线:面包广场—泸溪大道(右转)—司前路(左转)—飞鹤大桥(右转)—建设东路—建设中路—建设西路—迎宾大道(右转)—泰伯大道(右转)—站前南路—佳人有约宾馆(左转)—司前路(左转)—泸溪大道(右转)—大觉山大道—大觉溪绿道—面包广场(终点)​

(二)欢乐跑

起点:面包广场

终点:城西大道



路线:面包广场—泸溪大道(右转)—司前路(左转)—飞鹤大桥(右转)—建设东路—建设中路—建设西路(左转)-城西大道(终点)

五、竞赛办法

(一)按照中国田径协会审定的最新田径竞赛规则、中国田径协会路跑赛事办赛指南及相关赛事办赛指南和本届马拉松比赛竞赛规程执行。

(二)比赛检录

所有选手须正确佩戴本届赛事号码布,号码布必须佩戴在胸前,正面在前,不允许折叠、剪裁,在规定时间内到达指定区域检录集结。

(三)起跑

按半程马拉松、欢乐跑顺序分开起跑,各区域间距10米。

(四)发令

采用一枪发令同时起跑的办法。

(五)计时办法

1.本次比赛采用中国田协资质审核的感应计时,感应计时芯片将在运动员通过起点时开始计时。计时芯片将在参赛物品领取现场与号码布同时发放,本次比赛采用一次性计时芯片,不需回收且不收取芯片押金。

2.组委会为所有参加半程马拉松(21.0975公里)的参赛选手提供感应计时服务,并在起点、每5公里点、折返点和终点设有感应计时带,选手在跑进过程中,均必须通过各项目所有的地面感应计时带。在关门时间内完成比赛但缺少任何一个计时点的成绩,将不予排名。

3.赛时分段关门与时间:为了保证参赛选手赛时安全,比赛路线将按公里点位置设置分段关门时间,分路段、分时段对社会交通进行临时管制。关门时间按自然时间计算,关门时间到后,相应公里点的计时毯停止工作,相应路段将恢复社会交通。未跑到相应公里点的选手须退出赛道,以免发生危险。退出赛道的选手可到路线沿途补给站搭乘援助车到终点取衣。如遇突发紧急情况和不可抗力事件,组委会有权提前关门或停止比赛。

赛时分段关门时间见下表:

项目

距离

关门时长

关门时间

欢乐跑

4公里

50分钟

7:50

半程马拉松

5公里

45分钟

7:45

10公里

1小时30分

8:30

15公里

2小时10分

9:10

20公里

2小时50分

9:50

21.0975公里

3小时

10:00

(六)存取衣

比赛当日,参赛选手需在起点指定区域凭本届赛事号码布寄存个人物品,危险物品及液体禁止带入起点。选手不要将贵重物品存放在包内(如手机、有效证件、现金、各种钥匙、信用卡、电子产品等),如发生损坏或遗失,后果由选手本人承担。起点存衣服务将于鸣枪前15分钟截止,请选手提前合理安排时间。

比赛当日,参赛选手需在10:30前到终点指定区域领取寄存物品。如当日超过领取时间没有领取,可凭本届赛事号码布于赛后一周内到赛事组委会领取,否则组委会将按无人认领处理。

欢乐跑组不提供存包服务。

(七)饮料、饮水、用水、能量补给站

自起点开始每5公里设置一个饮料站,两个饮料站中间设置一个饮水/用水站。

项目

距离

(公里)

饮料/饮水站

饮水/用水站

能量补给站

半程马拉松

5

 

 

7.5

 

 

10

 

 

12.5

 

15

 

 

17.5

 

20

 

 

终点

(八)卫生间、喷淋、环境保护与文明行为规定

1.组委会在起点、比赛路线沿途及终点设置移动卫生间。

2.组委会根据天气情况在赛道设置喷淋设备。

3.参赛选手在起点、比赛路线沿途及终点不得随地便溺,不得随意丢弃任何包装纸、瓶罐以及口罩等垃圾,选手参加比赛期间须遵守城市垃圾分类相关管理规定,将其投入垃圾箱内,共同保护环境。

4.比赛中选手须注意形象,严禁赤裸身体、赤裸上身参加比赛。

(九)医疗救护

1.组委会在起点、比赛路线沿途及终点设立固定医疗站;现场医务人员有权根据选手身体状况中止选手继续比赛并收取其号码布、芯片如参赛选手不听从医护人员建议,坚持参赛产生的一切后果及责任,由选手本人承担。

2.组委会将在比赛过程中向参赛选手提供AED医疗救援服务,并安排一定数量的医师跑者协助救护,如有紧急情况,请拨打救援中心电话报告所在公里点位,并协助急救人员到达找到需要帮助人员。

3.赛道沿线,组委会将在每100米和起点、各终点设置医疗志愿者,协助医疗救护工作,参赛选手如有紧急情况可以向他们请求协助。在活动中,若选手丧失意识,则自动委托组委会的急救志愿者采取一切手段进行急救,包括但不限于CPR心肺复苏,AED体外除颤,租用车辆进行快速转运。由此产生的法律责任以及伴随的费用,均由选手本人承担,概不追究参与施救的急救志愿者的任何法律和经济方面的责任。

(十)本次比赛将按照有关规定对参赛选手进行兴奋剂检查。

(十一)有关竞赛的其它具体要求和安排,请查阅《官方手册》。

六、参加办法

(一)参赛选手年龄要求

1.半程马拉松:参赛者须在比赛当年满16周岁(2009年12月31日及以前出生),18岁以下未成年人参赛,组委会需要求其监护人或法定代理人签署参赛声明;

2.欢乐跑:16周岁以下(2009年12月31日以后出生)未成年人参赛需要其监护人或法定代理人签署参赛声明,13周岁以下(2012年12月31日后出生)未成年人参赛需老师或家长陪跑;3周岁以下(2022年12月31日以后出生)不接受报名;

注:16岁以下未成年人在领取参赛物品时,须其监护人或法定代理人签署参赛声明,方可领取参赛物品并参加比赛。

(二)参赛选手身体状况要求

马拉松比赛是一项不断挑战自身极限,具有较高风险的运动项目。如果运动不当,可能不同程度的损伤身体,甚至危及生命。因此,马拉松参赛者应身体健康,而且要有经常参加跑步锻炼或训练的基础。参赛选手应自觉在有资质的正规医疗机构进行体检,并结合体检报告评估自己的身体状况,确认是否可以参加马拉松比赛。参赛选手应根据自己的身体状况和训练水平,选择合适的项目参赛,并已确认参赛声明中的有关条款。有以下身体状况者不宜参加比赛:

1.先天性心脏病和风湿性心脏病;

2.高血压和脑血管疾病;

3.心肌炎和其他心脏病;

4.冠状动脉病和严重心律不齐;

5.血糖过高或过低的糖尿病;

6.比赛日前两周以内患感冒;

7.其它不适合运动的疾病;

8.孕妇。

(三)报名费

1.半程马拉松收费标准:每人100元人民币(含保险)。

2.欢乐跑收费标准:每人50元人民币(含保险)。

3.选手报名完成以支付成功为准。组委会有权根据报名情况决定是否接受报名,组委会确认获得参赛资格的选手,报名费将不予返还,名额不转让。

4.以上报名费包含组委会提供的:

半程马拉松:参赛服、号码布、参赛包、计时芯片、一次性雨衣、奖牌(完赛选手方有)、完赛毛巾(完赛选手方有)、保险、饮用水等物品;

欢乐跑:参赛服、号码布、参赛包、一次性雨衣、完赛奖牌(完赛选手方有)、保险、饮用水等物品。

组委会确认获得参赛资格的选手,报名费将不予返还,名额不转让。

(四)报名方式

1.个人官网报名

报名流程:登入官网–阅读竞赛规程及报名须知–点击我要报名–阅读并签署《参赛声明》–填写报名表–确认报名信息完整、真实且无误后在线支付报名费–支付成功– 报名成功。

2.组委会有权根据参赛者报名情况决定是否接受报名,参赛者报名成功后,不可更改报名项目及参赛信息;一旦报名成功,报名费将不予返还,名额不转让。

3.报名是否成功请在报名截止后登录2025第十届大觉山半程马拉松官网查询。

(五)参赛物品领取

1.获得参赛资格后,组委会将通知选手查询参赛号码并下载领物单。

2.获得参赛资格的选手,赛前请到赛事指定地点领取参赛物品,《领物须知》将于赛前在官方网站发布。

(六)成绩查询

半程马拉松完赛选手可在比赛结束24小时后登录赛事官方网站查询个人成绩。

(七)其他事宜

竞赛物品领取、参赛信息等未尽事宜请及时留意官方网站、官方微信公众平台或拨打组委会电话进行咨询。

七、奖励办法及名次录取

(一)半程马拉松名次奖

本次赛事在半程马拉松组别男女参赛选手中各录取前30名运动员(男女前八名以枪声成绩为准,其他排名以净计时成绩为准),分别获得奖金(见下表,单位:人民币元),男、女前三名选手各颁发赛事奖杯一座;

名次

男子奖金(元)

女子奖金(元)

1

5000

5000

2

3000

3000

3

2000

2000

4

1000

1000

5

800

800

6—8

600

600

9—20

400

400

21—30

200

200

(二)团体奖

本次赛事特别设立半程马拉松项目团体奖。团体报名的选手(≥10人,其中女性至少2人),赛前对符合要求的团队进行公示,赛后取最好的4位男子和1位女子的净成绩进行累加排名,给予对应奖励。如果男子不足4位的部分用女子成绩,女子至少贡献一个有效成绩。所有符合条件的队伍取前十名,分别予以奖励。

团体奖

名次

-六

-十

1

3000

2000

1000

600

500

备注:

1.上述所有奖金需征收20%的个人所得税。

2.比赛结束后3个工作日内对获奖运动员进行成绩公示,公示期内选手如对比赛成绩有异议,请联系赛事组委会并提供真实有效的证据。奖金于兴奋剂检测结果出来后联系获奖选手进行发放。如果发现兴奋剂检查有问题者或其它违规行为属实,取消该名次和奖金,后面名次不递增。

3.在关门时间内,按规定路线完赛的选手,方可凭本届赛事号码布领取完赛奖牌。

4.在关门时间内,按规定路线完赛的选手可于比赛结束24小时后,登录赛事官网进行成绩查询及证书下载,证书包括分段点成绩、枪声成绩、净计时成绩等。若选手缺少任何一个感应计时点的成绩,将不予排名。

5.欢乐跑组不计成绩,不作排名。规定时间完赛者可凭本届赛事号码布领取完赛奖牌。

八、处罚办法

组委会将对起点、全程路线、每5公里计时点、折返点、和终点进行全程录像监控。在比赛期间出现下列问题之一,工作人员及裁判员有权中止选手比赛,并当场没收违规选手号码布,取消其比赛资格。由赛事组委会依据竞赛规则和竞赛规程,视情节轻重分别给予批评教育、内部约谈、责令检查、暂停比赛资格、取消比赛资格、取消比赛成绩、通报批评、警告、严重警告、限制或禁止参加本次和/或后续赛事处罚,严重者可报请中国田协追加 1-3 年内禁止从事任何路跑有关赛事及活动直至终身禁赛处罚:

(一)以虚假年龄报名参赛的;

(二) 隐瞒身体疾病参赛的;

(三)冒名顶替参赛、伪造参赛号码或证件、弄虚作假的;

(四)未按要求穿着比赛服装和佩戴号码布的;

(五)不按规定起跑顺序在非报名项目起跑区起跑的;

(六)不按规定发令时间抢跑出发的;

(七)违反规定乘任何车辆进入赛道的;

(八)未沿规定路线跑完比赛路线,绕近道或途中插入、乘坐其他交通工具后进入赛道的;

(九)比赛中采用挤人、推人、撞人、绊人等犯规行为的;

(十)在终点不按规定要求重复通过终点领取赛后物品的;

(十一)未跑完全程私自通过终点领取纪念品的;

(十二)不服从赛事工作人员指挥的;

(十三)比赛期间谩骂、打架、滋事的;

(十四)为获得不当利益,比赛中不积极不主动,消极比赛的;

(十五)就赛事活动发表不当言论,造成恶劣影响的;

(十六)赤裸上身参赛的;

(十七) 其他违背体育精神和道德风尚的行为,造成恶劣影响的;

(十八)其他违反竞赛规则和竞赛规程的行为。

其中,利用虚假信息获取、转让参赛资格或使用非本届赛事号码布参赛,比赛中发生的一切后果责任自负。违规行为经组委会核实确认后,将对违规者处以大觉山半程马拉松终身禁赛的处罚,组委会根据违规情节保留追究法律责任的权利。

九、保险

本次比赛组委会将为所有参赛选手提供保险,保单以报名信息为准,报名信息有误导致无法投保的,比赛中发生的后果责任自负,替跑、蹭跑或使用非本届赛事号码布的违规者均无法获得组委会提供的保险资格,并将予以相应处罚,同时为保障观摩群众安全购买公众责任险。

十、自甘风险

《民法典》中的“自甘风险”条款在《民法典》中确立了文体活动中的“自甘风险”条款,其第一千一百七十六条规定:自愿参加具有一定危险的文体活动,因其他参加者的行为受到损害的,受害人不得请求其他参加者承担侵权责任,但是其他参加者有对损害的发生有故意或者重大过失的除外;活动组织者的责任适用安全保障责任的规定。

十一、大觉山半程马拉松组委会联系方式

(一)组委会地址:资溪县面包之家酒店

(二)赛事咨询联系电话:18702590827(微信同号)

工作时间:周一至周五9:00-12:00 14:00-18:00

十二、中国反兴奋剂中心官网

https://www.chinada.cn/channels/player.html

十三、竞赛规程解释

组委会将根据整体形势变化对赛事安排做出动态调整,并及时发布通知。本规程最终解释权2025第十届大觉山半程马拉松赛事组委会,未尽事宜,另行通知。

相关推荐